فرم های جدید نظام پیشنهادات دانشگاه مراغه - مدیریت طرح و برنامه دانشگاه مراغه
فرم های جدید نظام پیشنهادات دانشگاه مراغه
- 15 Sep 2025
- کد خبر: 2554600
- 108
با سلام و خسته نباشید
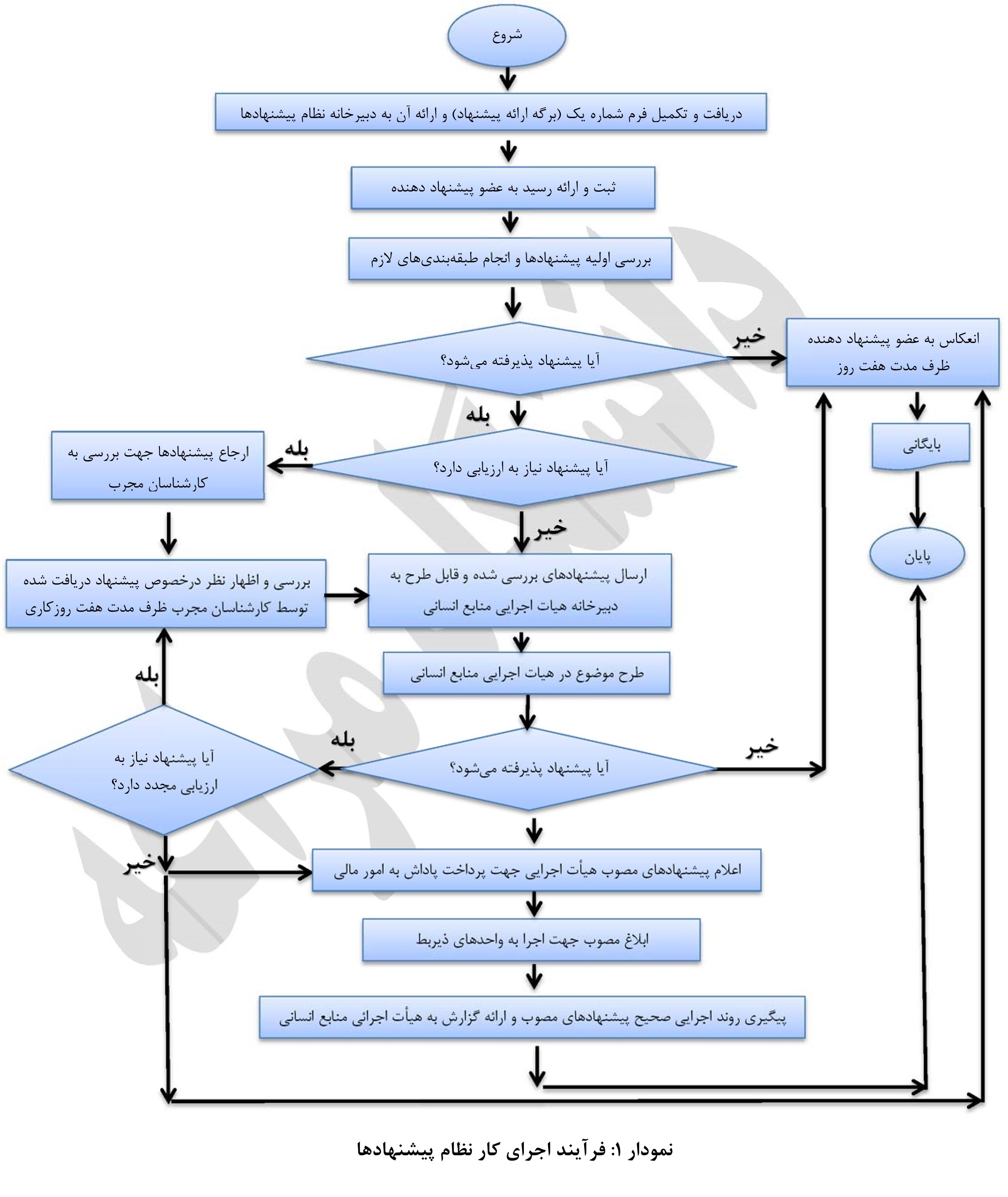
فرم های مخصوص نظام پیشنهادات همکاران و پرسنل محترم جهت بررسی و ارائه نقطه نظرات از بخش های مختلف دانشگاه منعکس و قابل دانلود می باشد.
خبرهای مرتبط
هیچ نتیجهای یافت نشد.
